Thứ Ba, Tháng Năm 05, 2026
Search

Lịch sử Olympic Việt Nam

Mô hình cơ cấu tổ chức

Danh sách thành viên

Danh bạ điện thoại

Điều lệ


Liên đoàn - Hiệp hội
Video
Thư viện ảnh
Một pha cứu cầu xuất sắc của VĐV cầu lông Nguyễn Thùy Linh
Mô hình cơ cấu tổ chức

 

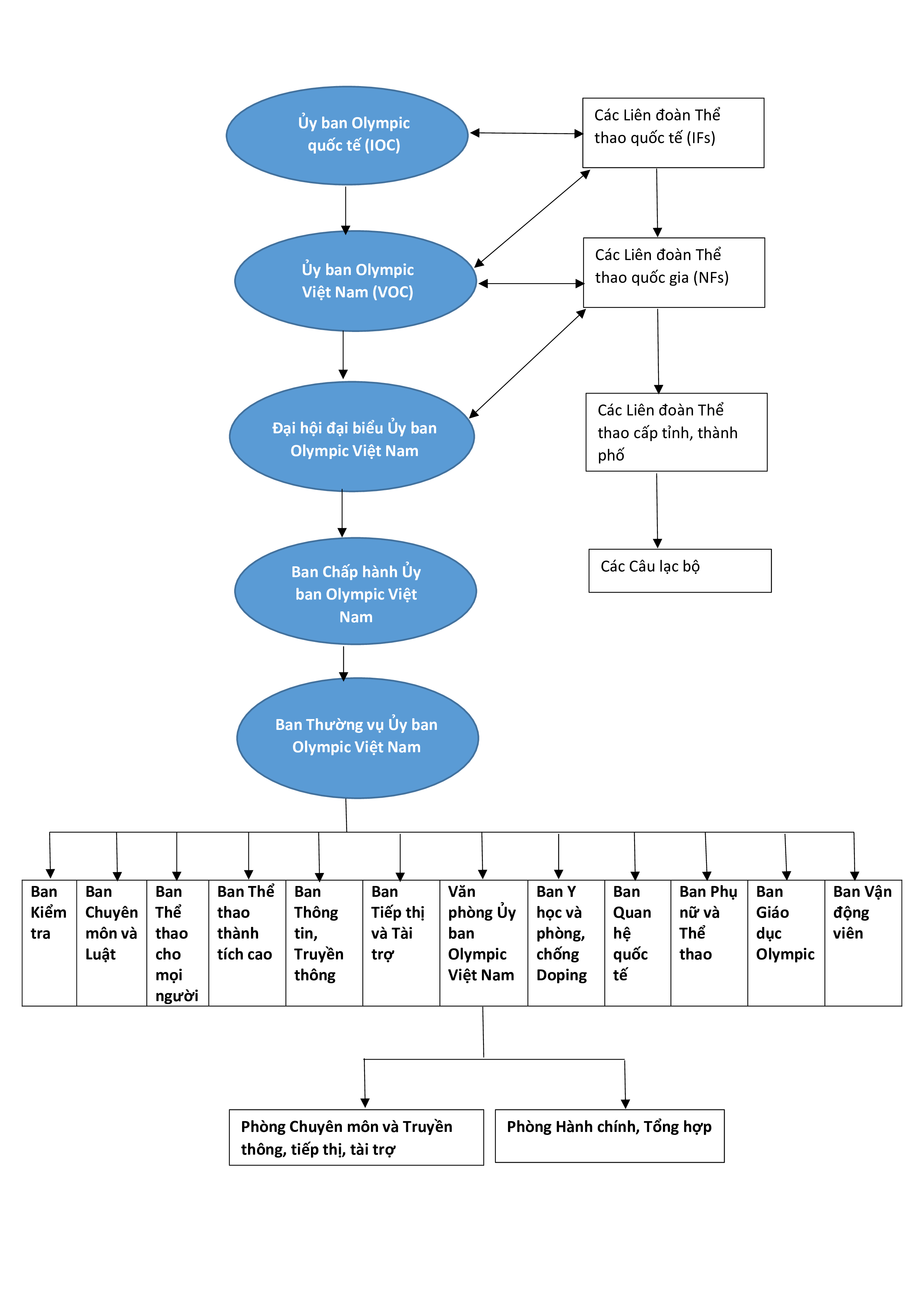
CƠ CẤU TỔ CHỨC CỦA ỦY BAN OLYMPIC VIỆT NAM
1. Thành phần tổ chức:
Lãnh đạo Bộ Văn hoá-Thể thao và du lịch, Ngành Thể dục Thể thao, đại diện các Liên đoàn - Hiệp hội Thể thao Quốc gia, các tổ chức thể thao tự nguyện, đại diện các tỉnh-thành, ngành đoàn thể quần chúng, cơ quan thông tin đại chúng, đào tạo & khoa học kỹ thuật về thể dục thể thao, một số VĐV, HLV tiêu biểu...

2. Cơ cấu lãnh đạo:
- Đại hội đại biểu Ủy ban Olympic Việt Nam là cơ quan lãnh đạo cao nhất họp theo nhiệm kỳ 5 năm một lần, gồm tất cả các thành viên để thảo luận; thông qua báo cáo tổng kết, tài chính, phương hướng nhiệm kỳ; sửa đổi Điều lệ; thông qua cơ cấu tổ chức; bầu Ban Thường vụ; thông qua danh sách các Ban chức năng.
- Ban Chấp hành là cơ quan lãnh đạo của Ủy ban giữa hai kỳ Đại hội.
 - Các thành viên Ban Chấp hành được Đại hội bầu;
-  Ban Chấp hành bầu ra Ban Thường vụ, Chủ tịch, Phó Chủ tịch, Tổng thư ký; Ủy viên Ban chấp hành, Ban Thường vụ hoặc bầu bổ sung các chức danh chủ chốt theo nhiệm kỳ 5 năm.
- Ban Thường vụ gồm 15 thành viên, là cơ quan điều hành thường xuyên của Ủy ban Olympic Việt Nam. Ban Thường vụ họp định kỳ 3 lần/năm để xem xét, quyết định các vấn đề quan trọng trong hoạt động của Ủy ban.
- Uỷ ban Olympic Việt Nam theo định kỳ mỗi năm họp một lần để kiểm điểm tình hình hoạt động năm qua và thông qua chương trình công tác năm tới.

3. Các cơ quan giúp việc:

Ủy ban Olympic Việt Nam ủy nhiệm cho Ban Thường vụ trực tiếp điều hành hoạt động của Văn phòng và các Ban chức năng sau:
1. Văn phòng;
2. Ban Chuyên môn và Luật;
3. Ban Thể thao cho mọi người;
4. Ban Thể thao thành tích cao;
5. Ban Thông tin, Truyền thông;
6. Ban Tiếp thị và Tài trợ;
7. Ban Y học và phòng, chống Doping;
8. Ban Quan hệ quốc tế;
9. Ban Phụ nữ và Thể thao;
10. Ban Giáo dục Olympic;
11. Ban Vận động viên.

4. Nguồn tài chính:
Nguồn thu chủ yếu của Ủy ban Olympic Việt Nam hằng năm bao gồm:
- Tài trợ của Ủy ban Olympic Quốc tế (IOC);
- Tài trợ của Hội đồng Olympic Châu Á (OCA);
- Các nguồn tài trợ khác từ tổ chức, cá nhân trong và ngoài nước.
Các nguồn tài chính này được sử dụng để chi cho mọi hoạt động của Ủy ban Olympic Việt Nam.

 

 

Uỷ ban Olympic Việt Nam được tổ chức theo sơ đồ dưới đây: